施工班组是施工企业最小的组织单元,是项目管理的基础,班组管理关系到工程施工的安全、质量和效率。生产过程中的施工活动在班组中进行,班组工作的完成情况直接影响着一个工程的成败,只有班组满盈旺盛的生机,才能保证整个工程顺利完成。
一、工程概况
本标段工程范围是松通项目K130+400~K153+000,主线全长22.6km,连接线长4.292km。路面面层结构形式为8cm粗粒式沥青碎石(ATB-25),6cmSBS改性沥青混凝土(AC-20),4cmSBS改性沥青玛蹄脂碎石(SMA-13)。下承层为18cm水稳砂砾底基层,36cm水稳碎石基层,按双向四车道标准建设。
二、班组化施工实施步骤
1.宣传动员选定班组长
通过班组化施工交底会对施工作业人员进行思想动员工作,使作业人员对班组建设的意义和重要性有充分的认识,并在思想上高度重视。施工现场设置班组化施工及各班组职责宣传标牌,使作业人员对班组化施工有一个更加直观的认识。通过自荐及他人推荐的方式,选出业务素质高、施工经验丰富、有一定组织及管理能力的人员担任各班组长。宣读班组工作职责,建立健全岗位责任制,明确班组长职责制,形成以班组长为核心的管理体系。
2.现场实施
(1)班组划分。
高速公路路面施工从混合料的拌和到最后的成品检测每项工序都将影响到施工质量,班组的建设本着便于生产指挥和管理的原则,按工种、工序和作业区域合理划分。故将整个工序分为混合料拌和、运输、摊铺、碾压等4个班组,明确各班组职责,检测工作由项目部试验室人员完成,使整个施工工序流程化、简单化。
将日常穿着的反光背心进行差异化制作,每个班组的反光背心背部印制出各自班组名称,使各班组人员可以得到更加明显的区分,项目管理人员及班组长可以更加迅速地找到相应负责人。
(2)签订班组考核目标责任书。
为进一步明确各班组工作职责,使施工作业人员熟知工作内容,消除等靠现象,项目部制定了各班组工作职责及施工注意事项,并与每名作业人员签订了《班组考核目标责任书》。
3.考核评比
(1)为进一步改善在分配问题上的平均主义,调动作业人员积极性,提升整体素质,提高工程质量和生产效率,全面加强项目班组化管理工作,成立了以项目经理为组长、领导班子为副组长、各部门负责人为组员的考核领导小组,以月为周期对班组化施工及管理进行考核。
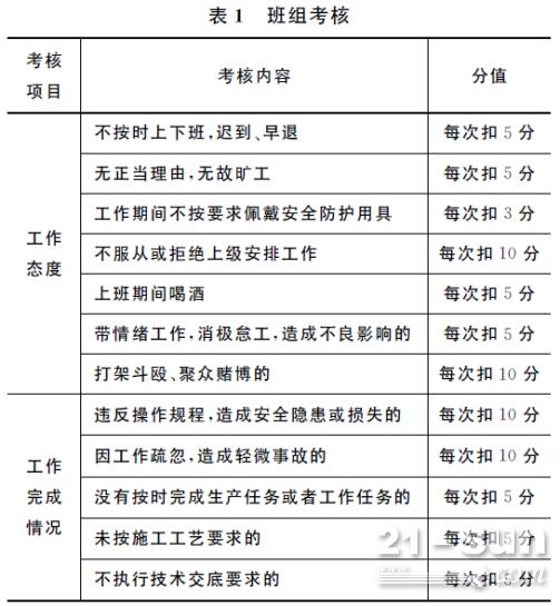
(2)班组考核标准,如表1。

除表1中扣分项外,在日常生产过程中针对项目管理及施工工艺方面提出合理化建议被采纳者,考核过程中予以5~10分加分奖励。为大力弘扬创新精神,充分发挥科技创新的支撑引领作用,如若施工作业人员在施工中的小发明、小创造可有效提高工程效益、工作效率及项目形象,每项予以10分的加分奖励。
(3)考核奖惩办法。
为使考核更加规范、标准,制度统一,特制定了《班组建设考核奖惩办法》。班组长及班组成员实行百分制,严格按奖惩办法考核评比。奖惩办法详见表2。

三、各班组职责
1.混合料拌和班组
(1)严格按照施工方案控制沥青混合料拌和时间,保证出场混合料各项指标全部符合规范要求。
(2)安排专人对加热、拌和及出厂温度进行控制并记录,混合料超过195℃时进行废弃处理。
2.混合料运输班组
当运输车辆行驶时间大于半小时,运输车四周使用棉被进行覆盖,现场测量混合料到场温度,控制在不低于145℃。由班组长对运输司机进行明确交底,保证混合料卸车时,用于覆盖混合料的苫布不能揭开。保证混合料拌和完成后安全到达施工现场且温度合格。如图1、图2。

3.混合料摊铺班组
(1)在摊铺混合料之前,采用人工配合路面清扫机的方式,再次对下承层表面进行清扫。表面杂物清扫干净,灰尘提前冲洗,风吹干净。如图3。

(2)摊铺现场专人测量混合料到场温度,如出现超温料(>195℃)、低温料(<145℃),进行废弃处理。如图4。

(3)开工前0.5~1h将摊铺机熨平板预热至100℃以上,摊铺后的沥青混合料密实度大于85%。仔细调节熨平板加宽连接处,保证摊铺完成的混合料没有明显划痕。
(4)在沥青混合料摊铺过程中,不间断对平整度及厚度进行测量,不合格位置人工进行调整,处理完成后立即进行压实。
4.混合料碾压班组
(1)摊铺完成后压路机紧跟摊铺机进行初压,保证最短时间完成初压,将热量损失降到最低。
(2)初压后,专人对平整度及路拱随时进行检查,不合格位置予以修整。
(3)检查轮胎压路机轮胎压力,保证大于等于0.55MPa,轮胎压力均衡一致,并不得有破损。
(4)在振动压路机碾压的同时对路面边沿、加宽、狭窄地点、桥头连接处等大型压路机碾压不到位的边角部位用小型压路机补充碾压。如图5。

(5)班组长在手机端时刻查看路面施工现场监控系统,对碾压遍数、碾压温度、行车速度、路径轨迹等实时数据进行监控,出现问题时及时提醒及时处理。如图6。

四、班组化施工的意义
1.利于管理
对于高速公路路面施工,班组作为最基础的作业单元,是提高管理水平的有效切入点。在施工过程中,各种方案的具体实施往往依赖于各个班组,通过班组化管理,将施工任务细化到个人,每个班组只负责自己职责以内的施工任务,使每个人的职责更加明确,以实现高速公路路面的精细化管理。在班组化管理过程中,要严格实行既定的奖罚制度,从而激发班组每名施工人员的积极性,从而提高整体施工质量及效率。
2.利于成本控制
通过班组化管理,可以明确各专业班组资源使用的实际情况,从而为工程经济核算提供全面、精确的数据。施工前期进行预测,中期做到过程控制,后期做好综合分析,配合班组化管理,有利于成本取得准确控制。
五、提高班组管理水平的方法
1.建立健全管理体系
借鉴以往成功经验,每个班组设置一名班组长,班组长作为班组的排头兵,必须选用对本专业施工内容最为了解的人员担任,其质量责任意识的强弱对整个班组起着决定性的作用。班组长确定完成后,由班组长选择本班组施工作业人员,作业人员一经确定,后续施工过程中坚决不能进行更换,杜绝本班组人员施工其他班组作业内容的现象发生。
2.加强教育培训
现场施工作业人员大多质量意识淡薄,未接受过专业施工教育培训,所以在班组化管理施工中,对作业人员的培训工作尤为重要。每天班组开工前,利用班前10min,通过对施工人员进行基础专业知识、相关技能培训及施工流程的教导,提高每个班组的整体素质,形成一个闭合的良性循环。
3.加强各班组沟通
前述中提到了班组化管理可以更加明确地划分职责,各班组各司其职,但想有效提高施工质量及效率,应同时增加各专业班组间的沟通交流。尤其是相邻工序班组的交流,本工序班组人员必须了解本道工序对下道工序的影响,为下道工序提供良好的施工条件。如若上道工序对本道工序存在影响,本道工序人员应及时和上道工序人员进行沟通,避免上道工序对本道工序产生不必要的影响。
4.严格实行三检制度
高速公路路面施工过程中,每道工序间的联系十分紧密,故应严格实行三检制度。将以往三检制度中的互检调整为工序交接检,上道工序班组长自检完成后,交由本道工序班组长进行检查,检查合格后,方可进行本道工序施工。若检查中发现上道工序不合格,严禁进行本道工序的施工。
六、结语
总而言之,在高速公路路面施工过程中,实行班组化管理,不但加强了控制与管理水平,还有效地提高了工程质量和效率。全面加强班组化建设,提高班组管理的科学化、制度化、规范化,是提高高速公路路面施工质量切实可行的一种方式,对打造路面品质工程具有重要意义。

