寒来暑往,气温降低
为保障您的钻机正常施工
一起来看看冬季如何保养您的钻机吧~
水平定向钻机冬季施工及注意事项
1、注意事项
谷登客户服务部提示您注意以下事项;
1) 将#46液压油更换成#32号液压油,并更换吸、回油滤芯。开机前预热 10-15分钟。
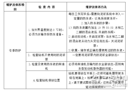
2) 柴油机一年四季应使用防冻液。(参考柴油机使用说明书)
3) 每日工作结束或因故障泥浆泵停用时间较长时,请将泥浆泵及水管中的水放净。

2、泥浆系统维护保养
1) 注意检查各运动零部件的润滑情况,泵体内及时加油和定期换油,特别是新泵工作500小时后必须换第一次油,无论是加油或换油,一定选用纯洁无杂质的润滑油,严禁使用废机油。
2) 注意压力表和安全阀等工作是否正常,泥浆泵工作压力应严格按标牌指示控制,且在额定最大工作压力下连续工作时间不宜超过一小时,持续工作压力控制在额定压力的80%以内。
3) 每次施工前要检查各运动部分有无卡阻、变速机构是否变速准确、可靠。
4) 每次施工前要检查各密封部位的密封情况,如发现漏油、漏水情况,要立即修理或更换密封件。
5) 在冬季里,若停泵时间较长,应将泵及管路中的液体放出,以免冻裂机件,如果泵体内及管路结冰,清除后方可开泵。
6) 必须在停泵壮态下换档,以免损坏齿轮及机件。
7) 做完一个工程,清除搅拌桶内淤泥、冰渣,放干桶内水,放干管内水。
8) 擦净气油机泵,加气油时防火防尘。

3、钻具维护保养
1) 钻杆短节丝扣,每接换一次涂一次丝扣油。
2) 钻杆用一次,清洗一次,涂一次丝扣油,装护套。接装钻杆前用钢刷清除丝扣泥沙。
3) 导向钻头用后清洗,取出信号棒,涂丝扣油,装上接头。
4) 扩孔钻头用后清洗,通水眼,涂丝扣油,上护套。

4、柴油机冬季使用维护保养
必须使用冬季机油和燃油,并特别注意燃油中的含水量及燃油牌号,此免堵塞油路。

