做好车辆的维修和保养,这对延长车辆的使用寿命,保证人机安全、提高工作效率、增加经济效益,具有很大的作用。
驾驶与维修人员,除阅读“安全提示”提及的有关要求外,还必须遵守以下事项:
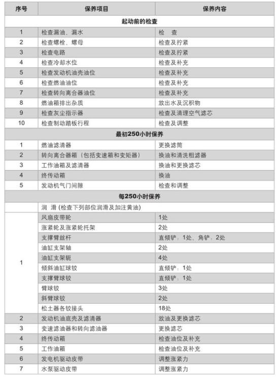
维修保养的工作人员,必须熟练掌握机车的结构、性能、拆装程序、技术要求、注意事项等知识后,方可从事工作,决不可盲目从事。对维修保养难度大的项目,如你没有十分把握,最好向生产厂家咨询。日常保养通常在启动车辆前和每天工作完后进行。保养前将车辆停放在水平地面上,并放下铲刀和松土器,并锁定闭锁机构,然后进行保养。不停止发动机进行保养时,必须有两人合作。一人坐在司机室内,另一人进行保养。当心身体不要触及运动零件。
保养前,对维修部位的周围应彻底清扫和刷洗,特别对注油口、滤清器、油嘴、箱体盖周围要清洗干净,以防止尘土进入油液中
注意:
不能在雨中处理电器系统;
检查或加冷却水时,当心热水喷出伤人;
机油滤芯或粗滤器更换后,要把空气从油路中排出;
决不可将加油口的过滤网取出后加油。
切记液压油路内存有高压,当你加油、放油或进行检查和保养时,首先要释放掉压力。释放压力方法如下:
把铲刀和松土器落到地面,熄灭发动机,将液压系统的操纵杆连续拨到每一个档位2-3次,然后慢慢地拧松加油盖或管接头;
更换机油之前,开动车辆将油温升到30~40℃后放出;
要用干净的油和油脂,检查或更换油时,不要在尘土飞扬的场所进行,不然尘土会混入油内;
检修齿轮箱前,要把你口袋里的东西掏空。要当心扳手、螺帽等物掉进箱体内,造成很大麻烦:
油料要远离火源,不要用火把代替灯光照明;
更换O型圈、衬垫或其它密封件时,要严格清洗零件表面,并要细心安装;
在蓄电池箱内,备有24V直流电插座,维修时可以直接使用。

