近日,内蒙古巴彦淖尔市人民政府发布了《关于印发<巴彦淖尔市国民经济和社会发展第十四个五年规划和2035年远景目标纲要>的通知》(简称《通知》),《通知》提出十四五将“加快产业转型升级,构建绿色现代产业体系”,其中在推动能源资源高效利用方面要进一步发展壮大清洁能源产业。
《通知》明确,十四五将着力做强风光产业。着力做强光伏、风电、光热等新能源产业,深入挖掘存量节能潜力,支持绿色技术创新,形成清洁低碳、安全高效的能源体系。
主动融入黄河“几”字湾清洁能源基地建设,推广光伏治沙、农光互补、林光互补、牧光互补等发展模式,建设乌兰布和沙漠生态治理光伏发电综合示范基地。
利用新能源优势,建设新能源储能电站,力争在储能方面取得新的突破。积极争取千万千瓦级国家清洁能源基地和可再生能源外送基地项目。积极争取巴彦淖尔市中蒙跨境风光火储千万千瓦级综合能源基地建设。
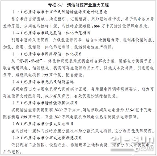
《通知》还列出了七个清洁能源产业重大工程【详见下表】,其中包含巴彦淖尔市光热及储能基地。
推进该项目将实现电源出力与用电负荷之间的实时互动,并承担电网调峰调频要求,助力可再生能源友好型并网,减少弃风弃光,有效促进沙漠绿植恢复。

巴彦淖尔市资源禀赋优势突出,是全国风能资源最富集的地区之一,太阳能资源量居全国第二位。

目前,位于巴彦淖尔市乌拉特中旗、由中国船舶重工集团新能源有限责任公司设计、建造、调试和运维、常州龙腾光热科技公司等企业参建的乌拉特中旗100MW槽式光热电站已于2020年1月8日首次实现并网发电并于2020年12月16日实现满负荷发电。
近日,该项目更是实现了连续不间断、稳定、高负荷运行,其中连续5天累计发电量超过1000万千瓦时,单日发电量达到206.4万千瓦时。
 
									 
									 
									 
								 
										 
										

 
				 
						 
                                                 
							 
							 
							 
							 
							 
								 
								 
								 
					